Windows版Autodesk Netfabb Ultimate 2021的新版本和更新版本。
netfabb2020全稱為autodesk netfabb ultimate 2020,是歐特克專為增材製造、快速成型和3D列印而設計的軟體
提供了多種實用工具,方便用於生成,切割,故障排除和準備用於傳送3D印表機的3D模型,很好的承包了使用者產品的設計到製造。
同時該版本為了說明使用者準備列印,特提供了檢視、編輯、修復和分析各種格式的三維stl檔案或基於切片的檔案的功能,其中STL是處理三角網格的工業標準,然而,STL檔案不包括任何關於網格的拓撲訊息。
不過,當具有不同檔案格式的CAD檔案轉換為STL時,這將會導致典型的錯誤
但是該軟體可以很好的說明使用者檢驗和修復這些類型的損傷,並建立無缺陷的網格,而且沒有孔,變形或交叉,然後還可以將這些網格轉換為片檔案,以便進行加法製造。

另外,新版本的autodesk netfabb ultimate 2020很好的增強了軟體的功能、改善了工作流程,這樣就能快速從3D模型轉變為完成印刷的零件,並輕鬆修復各類模型錯誤問題。
其中內含模型不封閉、無壁厚、法線錯誤、模型自相交等方面,有效說明使用者節省時間提升工作效率。
它是Autodesk Netfabb Ultimate 2021 Free Download的完整斷線安裝程式獨立安裝程式,用於Windows的相容版本。
該程式已由我們的工作人員上載之前進行了手動檢查和安裝,它是完全標準的版本,沒有任何問題。
Autodesk Netfabb Ultimate 2021概述:
Netfabb軟體內含高效的構建準備功能以及用於改善增材製造設計,模擬金屬增材製造工藝以及CNC後處理計劃的工具。
從許多不同的CAD應用程式轉換和匯入模型。
Netfabb增材製造軟體提供的工具可說明您簡化增材製造流程,並迅速從3D模型轉換為完成列印的零件。
除了Netfabb Ultimate的所有強大功能之外,建立利用增材製造優勢的模型。

Autodesk Netfabb Ultimate 2021的功能:
匯入,分析和修復模型:
從多種CAD格式匯入模型,並使用修復工具快速糾正錯誤。
修改生產模型:
通過調整壁厚,平滑粗糙區域等來使模型準備就緒。
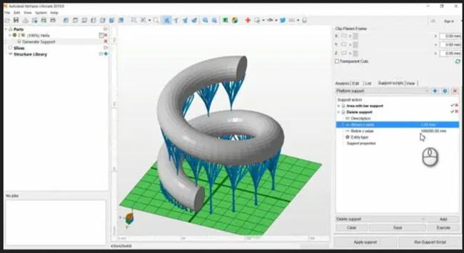
可配置的構建支援:
確定需要支援的區域,並使用半自動工俱生成支援結構。
網格到CAD轉換:
將有機的自由格式網格檔案轉換為邊界表示模型,並以STEP,SAT或IGES格式在CAD中提供它們。
自動包裝:
使用2D和3D打包算法將零件最佳地放置在構建體積中。
報告生成:
建立包括用於製造和報價的關鍵訊息的自訂報告。
進階工具路徑:
開發構建策略並定義刀具路徑參數,以實現最大的表面質量,零件密度和速度。
自動化:
自動執行常見的準備任務,內含匯入,分析,修復,包裝,切片和刀具路徑。
具有格狀結構的零件:
建立具有特定於應用程式效能特徵的輕質零件。 Netfabb改善實用程式的使用者介面,具有三角形零件的拓撲結構
拓撲改善:
根據零件的載荷和約束,生成針對剛度和重量改善的表格。 Netfabb中的使用者介面記錄了放置在晶格設計上的應力
綜合績效分析:
使用內建的AutodeskRNastranR模擬測試改善的設計將如何執行。
改善引擎:
自動驗證和改善晶格和蒙皮元素,以滿足負載要求並減輕重量。
選取性空間結構(3S):
用標準或自訂結構填充實體體積,以為零件建立獨特的材料屬性。
機器整合:
從最受歡迎的增材製造機器中進行選取,以將Netfabb工作區配置為您的過程。
機器製造商的解決專案:
Netfabb與許多OEM合作,以建立針對特定機器配置的整合列印體驗。

Autodesk Netfabb Ultimate 2021 官網下載:
https://www.autodesk.com.cn/
Autodesk Netfabb Ultimate 2021 new and updated version for Windows.
It is full offline installer standalone setup of Autodesk Netfabb Ultimate 2021 Free Download for compatible version of Windows.
Program was checked and installed manually before uploading by our staff, it is fully working version without any problem.
Netfabb software includes efficient build preparation capabilities alongside tools for optimizing designs for additive manufacturing,
simulating metal additive processes, and planning for CNC post-processing. Convert and import models from many different CAD applications.
Netfabb additive manufacturing software has tools that help you to streamline your additive workflow and quickly get from a 3D model to successfully printed parts.
In addition to all the great functionality of Netfabb Ultimate. Create models that take advantage of additive manufacturing.
Features of Autodesk Netfabb Ultimate 2021 Free Download
Below are some amazing features you can experience after installation of Autodesk Netfabb Ultimate 2021 please keep in mind features may vary and totally depends if your system supports them.
Import, analyze, and repair models
Import models from a variety of CAD formats and use repair tools to quickly correct errors.
Modify models for production
Make your models production ready by adjusting wall thicknesses, smoothing rough areas, and more.
Configurable build supports
Identify areas that require support and use semi-automated tools to generate support structures.
Mesh to CAD conversion
Convert organic, free-form mesh files to boundary representation models and make them available in CAD in STEP, SAT, or IGES format.
Automatic packing
Use 2D and 3D packing algorithms to optimally place parts within the build volume.
Report generation
Create custom reports that include critical information for manufacturing and quoting.
Advanced toolpaths
Develop build strategies and define toolpath parameters for maximum surface quality, part density, and speed.
Automation
Automate common preparation tasks including import, analysis, repair, packing, slicing, and tool pathing.
Manufactured part with lattice structure
Create lightweight parts with performance characteristics specific to your application. User interface for Netfabb’s Optimization Utility featuring topology of a triangular part
Topology optimization
Generate forms that are optimized for stiffness and weight,
based on the loads and constraints of the part. User interface in Netfabb registering the stress being placed on a lattice design
Integrated performance analysis
Test how your optimized designs will perform using built-in Autodesk® Nastran® simulation.
Optimization engine
Automatically verify and optimize lattice and skin elements to meet load requirements and reduce weight.
Selective space structures (3S)
Fill solid volumes with standard or custom structures to create unique material properties for your part.
Machine integration
Select from the most popular additive manufacturing machines to configure the Netfabb workspace to your process.
Solutions for machine manufacturers
Netfabb works with a range of OEMs to create integrated printing experiences configured for specific machines.






















